Condition
The Condition Pre-processor is used when you want to conditionally skip the execution of a subsequent pre-processors.
The Condition screen is shown below:

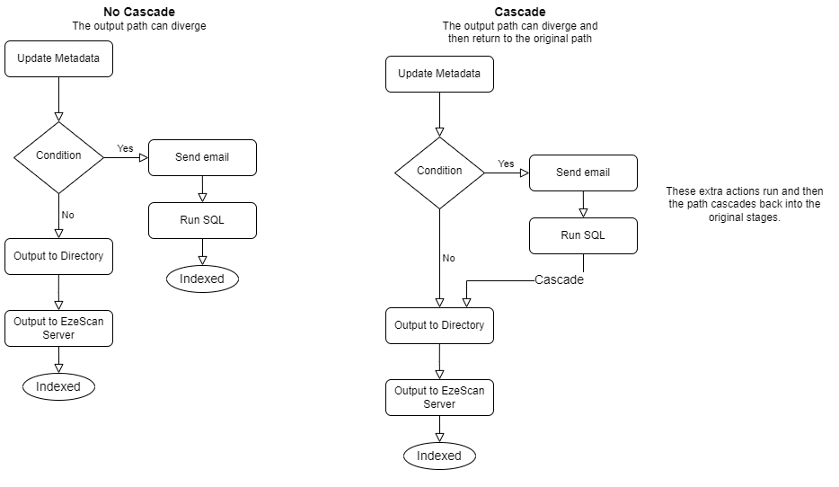
The cascade option provides the ability for a diverged output process to resume the original execution path.

Comparing execution path of “no cascade” versus “cascade”.
Stage Settings

Condition Operator

Choose from one of AND or OR (usually defaults to AND).
Only relevant if more than one Condition has been configured.
This option allows multiple single conditions to be chained together to build a complex chain of AND’ed or OR’ed conditions.
Conditions
Press the + Button
to add a new condition.

Then enter or select values for these 3 fields below:
Input Placeholder
Use the placeholder creator builder to create a placeholder value in this field. Will usually contain the a metadata placeholder eg {{metadata[“first_name“]}}
Operator
Choose an operator from this list below.
The operator defines the type of comparison being made between the Input Placeholder value and the Target Placeholder value.

Target Placeholder
A static value or metadata placeholder is specified for the input value to be compared against.
Press the Apply button to save the pre-processor settings
Example

An example of a condition that would diverge when the invoice total field is greater than 2000
Saving the RIA Page
Press the Save Button to save the RIA page changes.
Testing the Pre-Processor
Make sure its enabled.
Run an input document through the queue.
Use View history button the RIA App Page to look at the pre-processor stages to see whether the the pre-processor ‘Condition(s)’ were evaluated as being True or False.