Stages
Stages are executed sequentially and all stages must successfully run for the action to be considered complete.
Some stages have the ability to mark the item as “Indexed”.
Marking an item as “Indexed” has the following affects:
Further stages will not be executed.
The file for the item is purged from the filesystem. History and metadata for the item remain for reporting purposes.
Stages:
Add History Event
Adds a custom history event to the items history.
Add Note
Adds a configurable note to the item.

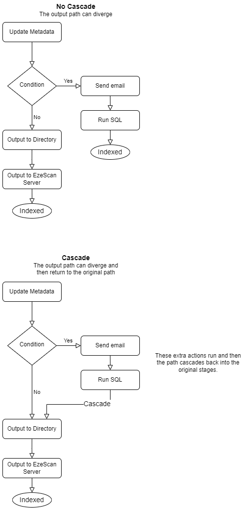
Condition
A condition stage allows the processing execution to diverge when the conditions are met.
The cascade option provides the ability for a diverged output process to resume the original execution path.
.png?inst-v=8c98c074-40ab-4f92-aab2-dc87d6435468)
Input Placeholder values should be entered using Placeholders
Target Placeholder can be a hard coded value or a value substituted using Placeholders at run time.

An example of a condition that would diverge when the invoice total field is greater than 2000
Delete Item
Item will be removed, and unrecoverable.
It is recommended to include a confirmation frontend in combination with this action.
This action will not cascade, and will finish the action pipeline.
EzeScan Server
Output a copy of the item to EzeScan Server for processing.
Metadata Output can be configured as XML or CSV.
Generate Attachment
This stage generates a PDF file as an attachment within in the indexing bundle.
You are able to specify fields to include or exclude from the PDF.

Use this stage in combination with the Merge Attachments stage in order to include the file within the subject file of the bundle.
This stage returns the following metadata:
Property | Description | Example Placeholder |
|---|---|---|
attachmentId | The Id of the generated attachment. |
CODE
|
attachmentName | The Name of the generated attachment. |
CODE
|
Integration Upload
Output a copy of the item to a supported Integration via EzeScan Integration Server.
If the target system returns document references then they will be returned as stage metadata:
A common document reference found in a number of systems is DOCID

Property | Description | Example Placeholder |
|---|---|---|
DOCID | The value of the uploaded document returned by the supported system. |
CODE
|
Merge Attachments
This stage can merge PDF attachment files into a PDF subject file.
If an unsupported attachment (non pdf) is selected then it will be skipped.
Attachment Selection
Specifies which attachments to merge.
Option | Description |
|---|---|
All | This will attempt to merge all supported (pdf) attachments into the subject file. |
Frontend | Combine this stage with an Attachment Selection frontend to allow the users to select which files to merge. Use the following placeholder to supply the user selected attachment ID’s to the stage:
CODE
![]() |
Remaining | Attempt to merge all of the remaining supported (pdf) files into the subject file. You might use this in combination with a Single attachment select configuration to pre-pend a certain attachment and then append the rest. |
Single | Attempt to merge a specified Attachment Id into the subject file. Use this in combination with a Generate Attachment stage to specifically merge only the generated attachment. Use the following placeholder to supply the attachment id from the generate attachment stage:
CODE
|
Attach Method
The attach method tells the processor how to handle the attachments from the selection.
Option | Description |
|---|---|
Append | Append the attachments to the end of the subject file. |
Prepend | Prepend the attachments to the start of the subject file. |
No Action | Do nothing with the selected attachments. |
Delete Attachments
When enabled any attachments that are successfully merged will be removed from the bundle.
Output To Directory
Output a copy of the item to a local directory.
Metadata Output can be configured as XML or CSV.
The following filename placeholders are available:
Given the path c:\temp\myFile.txt
Placeholder | Result |
|---|---|
|
|
|
|
|
|
|
|
|
|
Route to Queue
Route the item to a new queue and trigger item routed notifications if they are enabled on the destination page.
Run SQL Query
Use this stage to execute SQL commands which can be used to manipulate and retrieve data.
Saving values to SQL
Use standard field Placeholders in your Update SQL query.
Retrieve values from SQL
This stage returns the results of the SQL query that has been executed.
They can be accessed with the placeholder:
{{stages["stage-alias-here"]|property("0")|property("ID")}}
Where “0” is the result row number and “ID” is the name of the column.
Use this in combination with an Update Metadata field to save the values back to the item.
![]() | ![]() | ![]() | ![]() |
Send Email
Send a copy of the item via Email.
Send to Digital Forms
Use this stage to reject a form bundle back to DFA.
Send to Remote Indexing
Send the item to a new queue.
(This doesn’t trigger item routed notifications).
Update Metadata
This stage takes the submitted field data on the page and then saves it to the items metadata.
Option | Description |
|---|---|
Clear all stored metadata | This will clear the item metadata. |
Update metadata | This will attempt to merge the values from the fields with the item metadata. If there is a conflict then the field value takes precedent. |
Mapping Values
Option | Description |
|---|---|
Source Placeholder | This is the source value to use. Usually this would be a field placeholder (Placeholders) or a static value. |
Target Field | This is the destination metadata items name to save the value as. This would usually be a static value. |
If you wanted to delete a specific metadata value then you would leave the Source Placeholder blank and just type the id of the metadata field into Target Field.




